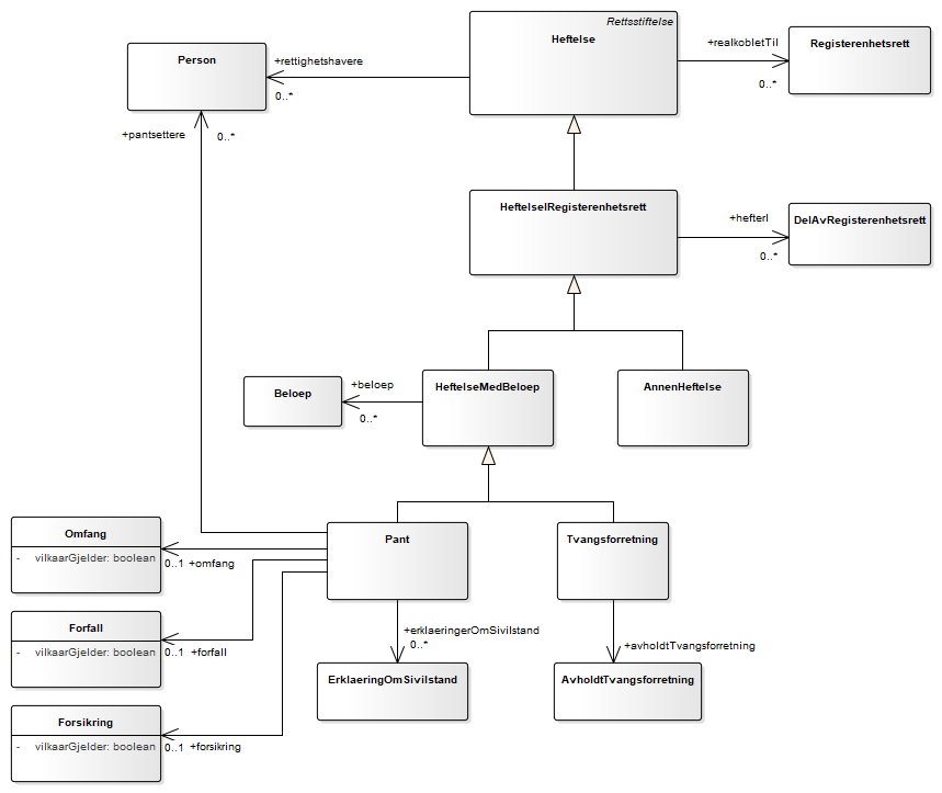
Heftelse : Class diagram
Created:
21.05.2015 00:00:00
Modified:
26.04.2021 12:26:55
Project:
Author:
kritru
Version:
1.0
Advanced:
ID:
{9E081CD7-8A6B-4e60-B0C2-42BAF6133AEB}