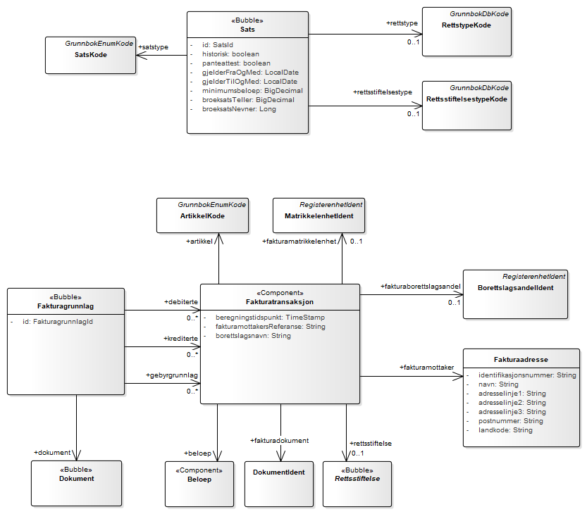
Fakturagrunnlag : Class diagram
Created:
30.03.2016 00:00:00
Modified:
03.04.2018 13:14:02
Project:
Author:
boeknu
Version:
1.0
Advanced:
ID:
{BD93C566-EF98-4319-8311-8EC57B612ED6}